BRANDING
GRAPHIC DESIGN
UI/UX
STRAETGY
JONGRO BBQ KIOSK
JONGRO BBQ KIOSK
JONGRO BBQ KIOSK
A user-centered kiosk designed to enhance the dining experience through a customizable menu, an integrated grill timer, and traditional games.
CLIENT
Playstation
Jongro BBQ
ROLE
Lead Designer
UI/UX Designer
YEAR
2025
TIMELINE
8 WEEKS
15 WEEKS

01 — OVERVIEW
The Challenge
Create three cohesive card background graphics for PlayStation's Beta Program that align with PlayStation's established brand identity while maintaining visual consistency across all designs.
Jongro Korean BBQ is a sit-down restaurant in Manhattan serving traditional Korean cuisine with table-side grilling. While this interactive dining experience is central to Korean BBQ, the ordering process created friction—after initial orders, it was difficult for customers to order additional dishes, leading to long wait times and missed opportunities for the restaurant.
Problems Identified
Difficult to order additional dishes mid-meal
Servers manage multiple tables simultaneously
Long wait times if dishes aren't ordered upfront
Confusing experience for first-time KBBQ diners
Solutions Implemented
Table-side ordering kiosk for continuous ordering
Table number association for organized service
Grill timer to help users cook meat perfectly
Help screens and server call functionality
02 — RESEARCH & PLANNING
Hardware & Spatial Considerations
Device Selection
The Elo Pay 10" Integrated Payment POS was chosen for its durability, payment integration, and adjustable form factor. The 10.1" FHD touchscreen with Corning Gorilla Glass and water rejection coating makes it ideal for the restaurant environment.


Table Integration
Understanding how the kiosk fits into different dining scenarios was crucial for the design. The swivel base allows repositioning during the meal, and placement must not interfere with grilling while remaining accessible to all diners.
03 — UNIQUE FEATURES
Innovative Solutions
Three key features differentiate this kiosk from standard restaurant ordering systems, addressing both functionality and cultural engagement.


Grill Timer
Helps users time their grilling perfectly to their preferred doneness of meat and vegetables—especially valuable for first-time KBBQ diners.


Korean Drinking Games
Interactive games introduce customers to Korean drinking game traditions with step-by-step guides, elevating the cultural dining experience.


Build Your Own Meat Set
Fully customizable meal builder allows customers to mix and match different meats and vegetables to their tastes and party size—a unique offering.
04 — DESIGN PROCESS
From Concept to Interface
Design Philosophy
Maintain consistency with Jongro's existing branding while creating a modern, usable interface. The design balances traditional Korean aesthetic elements with contemporary UX patterns to appeal to diverse diners.
Information Architecture
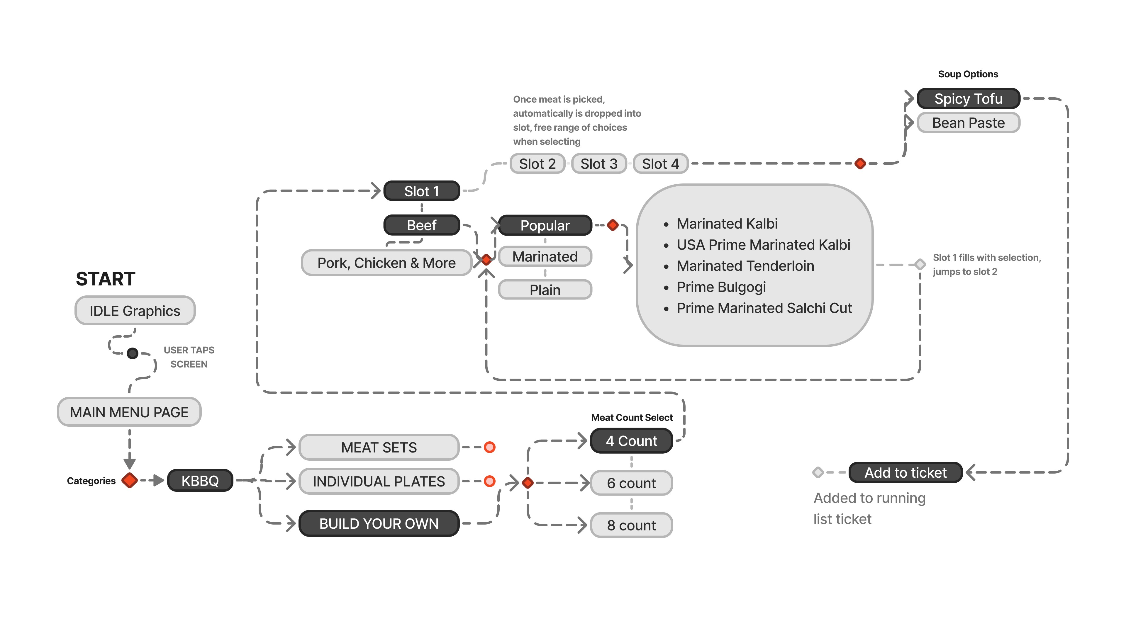
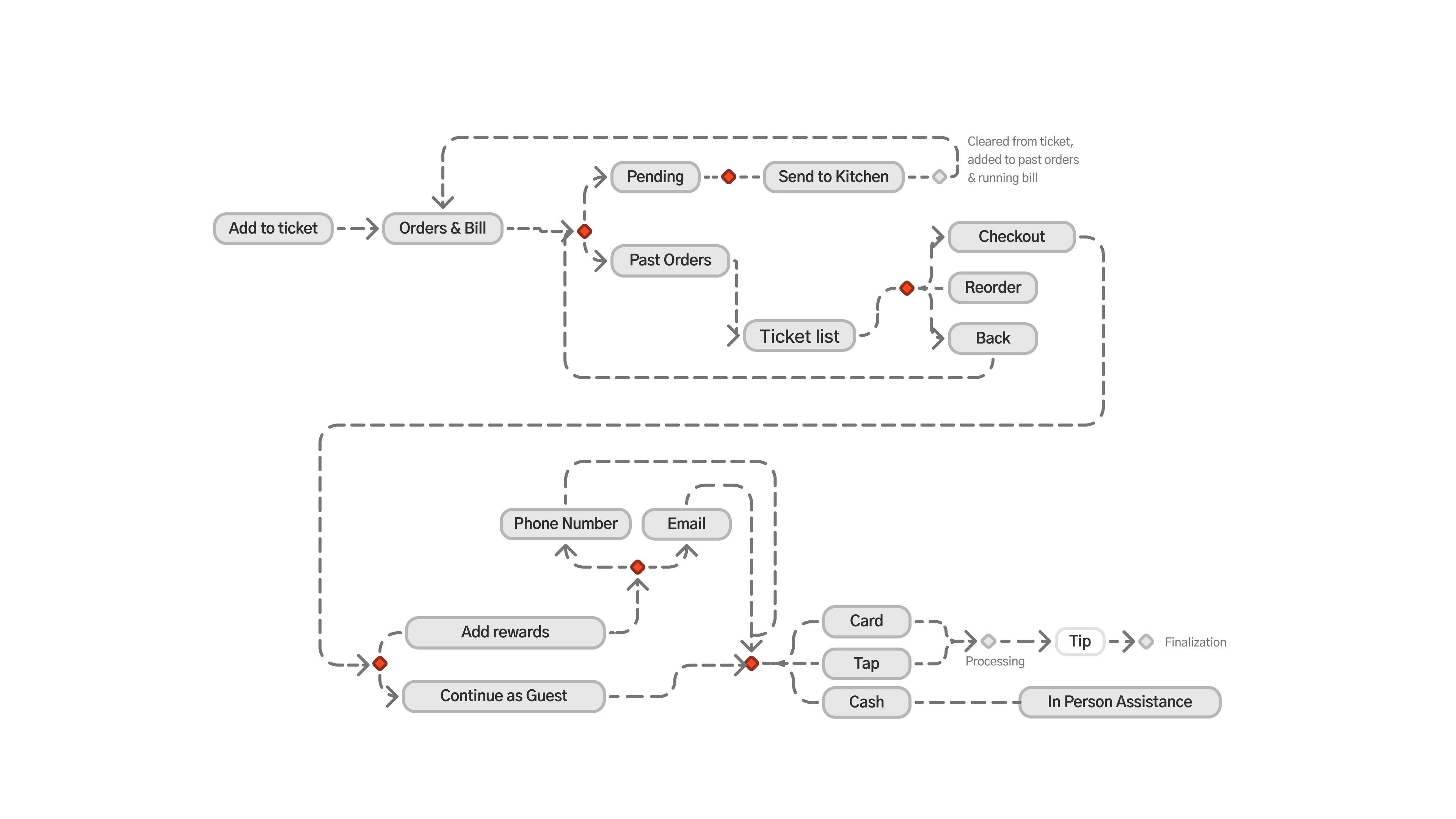
Flow charts mapped different user paths and ordering combinations to ensure the system could handle complex scenarios like the customizable meat sets, multiple course ordering, and payment flows.


BYO Meat Set


Main Menu Page


Soup & Noodles/Sides/Drinks


Checkout


Language & Games


Cook Timer

BYO Meat Set

Main Menu Page

Soup & Noodles/Sides/Drinks

Checkout

Language & Games

Cook Timer
Low-Fidelity Wireframes
Annotated wireframes explored layout options, interaction patterns, and information hierarchy before committing to visual design.
High-Fidelity Screens
Final designs incorporate Jongro's brand colors, modern Korean typography influences, and clear visual hierarchy for quick decision-making at the table.




High-Fidelity Screens
Final designs incorporate Jongro's brand colors, modern Korean typography influences, and clear visual hierarchy for quick decision-making at the table.
High-Fidelity Screens
Final designs incorporate Jongro's brand colors, modern Korean typography influences, and clear visual hierarchy for quick decision-making at the table.


05 — IMPACT & REFLECTION
Key Learnings
What Worked Well
Hardware selection suited KBBQ environment
Unique features addressed real pain points
Brand consistency with modern usability
Multi-functional approach justified table space
Challenges Overcome
Balancing feature richness with simplicity
Ensuring accessibility across diverse users
Designing for social dining context
Maintaining performance with complex interactions
Future Considerations
Integration with kitchen display systems
User testing with actual restaurant patrons
Loyalty program implementation
Analytics dashboard for owners
Skills Developed
Physical product integration into digital design
Service design thinking
Multi-stakeholder consideration
Designing for cultural context
This project was instrumental in developing my approach to strategic design within established brand systems. Working alongside an experienced mentor while competing for client selection pushed me to think critically about every design decision and articulate my rationale clearly. I learned that successful brand design isn't just about visual appeal—it's about understanding brand DNA, creating cohesive systems, and effectively communicating design strategy. Having all three designs selected validated not only my execution, but my ability to work strategically within brand constraints while bringing fresh creative perspective.
© 2026 designbyhem. All Rights Reserved.
01 — OVERVIEW
The Challenge
Create three cohesive card background graphics for PlayStation's Beta Program that align with PlayStation's established brand identity while maintaining visual consistency across all designs.
Problems Identified
Difficult to order additional dishes mid-meal
Servers manage multiple tables simultaneously
Long wait times if dishes aren't ordered upfront
Confusing experience for first-time KBBQ diners
Solutions Implemented
Table-side ordering kiosk for continuous ordering
Table number association for organized service
Grill timer to help users cook meat perfectly
Help screens and server call functionality
01 — OVERVIEW
The Challenge
Create three cohesive card background graphics for PlayStation's Beta Program that align with PlayStation's established brand identity while maintaining visual consistency across all designs.
Problems Identified
Difficult to order additional dishes mid-meal
Servers manage multiple tables simultaneously
Long wait times if dishes aren't ordered upfront
Confusing experience for first-time KBBQ diners
Solutions Implemented
Table-side ordering kiosk for continuous ordering
Table number association for organized service
Grill timer to help users cook meat perfectly
Help screens and server call functionality
02 — RESEARCH & PLANNING
Hardware & Spatial Considerations
Device Selection
The Elo Pay 10" Integrated Payment POS was chosen for its durability, payment integration, and adjustable form factor. The 10.1" FHD touchscreen with Corning Gorilla Glass and water rejection coating makes it ideal for the restaurant environment.




Table Integration
Understanding how the kiosk fits into different dining scenarios was crucial for the design. The swivel base allows repositioning during the meal, and placement must not interfere with grilling while remaining accessible to all diners.
03 — UNIQUE FEATURES
Innovative Solutions
Three key features differentiate this kiosk from standard restaurant ordering systems, addressing both functionality and cultural engagement.
Grill Timer
Helps users time their grilling perfectly to their preferred doneness of meat and vegetables—especially valuable for first-time KBBQ diners.
Korean Drinking Games
Interactive games introduce customers to Korean drinking game traditions with step-by-step guides, elevating the cultural dining experience.
Build Your Own Meat Set
Fully customizable meal builder allows customers to mix and match different meats and vegetables to their tastes and party size—a unique offering.
04 — DESIGN PROCESS
From Concept to Interface
Design Philosophy
Maintain consistency with Jongro's existing branding while creating a modern, usable interface. The design balances traditional Korean aesthetic elements with contemporary UX patterns to appeal to diverse diners.
Information Architecture
Flow charts mapped different user paths and ordering combinations to ensure the system could handle complex scenarios like the customizable meat sets, multiple course ordering, and payment flows.


BYO Meat Set


Main Menu Page


Soup & Noodles/Sides/Drinks


Checkout


Language & Games


Cook Timer
Low-Fidelity Wireframes
Annotated wireframes explored layout options, interaction patterns, and information hierarchy before committing to visual design.
High-Fidelity Screens
Final designs incorporate Jongro's brand colors, modern Korean typography influences, and clear visual hierarchy for quick decision-making at the table.


05 — IMPACT & REFLECTION
Key Learnings
What Worked Well
Hardware selection suited KBBQ environment
Unique features addressed real pain points
Brand consistency with modern usability
Multi-functional approach justified table space
Challenges Overcome
Balancing feature richness with simplicity
Ensuring accessibility across diverse users
Designing for social dining context
Maintaining performance with complex interactions
Future Considerations
Integration with kitchen display systems
User testing with actual restaurant patrons
Loyalty program implementation
Analytics dashboard for owners
Skills Developed
Physical product integration into digital design
Service design thinking
Multi-stakeholder consideration
Designing for cultural context
This project was instrumental in developing my approach to strategic design within established brand systems. Working alongside an experienced mentor while competing for client selection pushed me to think critically about every design decision and articulate my rationale clearly. I learned that successful brand design isn't just about visual appeal—it's about understanding brand DNA, creating cohesive systems, and effectively communicating design strategy. Having all three designs selected validated not only my execution, but my ability to work strategically within brand constraints while bringing fresh creative perspective.
